Na endlosem Tüfteln bin ich so weit...
Ist noch nicht ganz fertig...
Kann man für Temperatur ( Motor, Getr., Wasser,) Druck nehmen..
Kostet: ca.4€ ohne die Geber
Anzeigen gibt es in vielen Farben.
Also falls sich das jemand bauen will.. ![]()
Richtige Zusatzinstrumente
-
-
Und so sieht es aus wenn es fertig ist...
Druck und Temperatur[Blockierte Grafik: http://www.directupload.net/images/060522/aBmFa4ut.jpg]
Das was sich da spiegelt ist meine Dunsthaube
So und hier ist die Anzeige an. Es gibt noch eine Stufe dunkler für nachts.
[Blockierte Grafik: http://www.directupload.net/images/060522/Rt4KPnPz.jpg]
Sorry für die schlechten Bilder..in echt sieht das wie aus dem Laden aus!

-
hüsch

-

Respekt vor der Arbeit!

-
Ja bei sowas lernt man Durchhaltevermögen...
Ich hätte das ganze Teil schon mindestens 10 mal an die Wand geschmissen

-
Erik,
wie sieht es aus mit ner "Serienproduktion" deinerseits

-
Das ist mit meinen Nerven nicht mehr möglich.
Leider hab ich auch viel zu wenig Zeit.Ich hab jetzt so viel Zeit dafür gebraucht, schon alleine nur die Anzeige hat mich Tage der Verzweiflung gekostet.
Das wär vom Aufwand nicht zu realisieren.

-
Zitat
Original von Erik
Das ist mit meinen Nerven nicht mehr möglich.
Leider hab ich auch viel zu wenig Zeit.Ich hab jetzt so viel Zeit dafür gebraucht, schon alleine nur die Anzeige hat mich Tage der Verzweiflung gekostet.
Das wär vom Aufwand nicht zu realisieren.

Na Hauptsache ist, DU hast jetzt eine.

-
- Offizieller Beitrag
Coole Sache!
Bei dem Bargraph kannste dann mit den Trimmern den Messbereich so hindrehen, dass übliche Werte mittig angezeigt werden und/oder min-max justiert werden können?
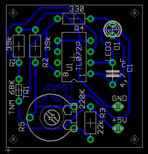
Würdest Du den Schaltplan und die Teileliste zum Besten geben? Das wär cool!!!
Kommt die gezeigte Schaltung mit 12V aus? Oder muss noch eine andere Spannung an Bord realisiert werden? Anpassung auf unterschiedliche Geber einfach durch die Trimmer? Bin schon ganz gespannt...

-
Oberer und unterer Punkt kann über Trimmer eingestellt werden.
Das ist bei dem Druckumformer kein Problem, er eine eigene Elektronik besitzt und pro Bar ein Volt ausgibt.Beim Temperatursensor wirds schon schwieriger, er ist nicht linear, d.h. er driftet im oberen Bereich weg. Man kann bei dieser Schaltung leider nur die min/max-Punkte einstellen.
Ist aber bis 110°C genau.Der IC heißt Lm3914 Datenblatt
Hier gibt es auch Infos.Für meine Umsetzung gibts den Schaltplan nur im Kopf.
Druckumformer die linear sind und mit steigendem Druck mehr Spannung ausgeben gibs bei ebay. Original kostet so ein Geber 300€ (Industrie)Temp.Sensor muß massefrei sein...usw...usw...usw

Ich mußte viel umändern und probieren.
Wird mit 6V betrieben.
Ließ dir das Datenplatt durch...wenn du dann noch Lust hast...also mir hat der Kopf geraucht
-
- Offizieller Beitrag
Habe eben mal n bissl gelesen, gegoogelt usw usw.
Viel Platz für Zusatzinstrumente ist im S ja ncht. Deine Lösung mit dem Entfernen des Audio-Mode-Tasters ist ja schon eine aufwändigere und stark ins Cockpit eingreifende Aktion. Minimalistisch fänd ich eine LED, die leuchtet, solange eine gewisse Öltemperatur nicht erreicht ist. Sozusagen als Warnung... "Warte noch mit dem Feuer!"

Ich hab dazu eine recht einfache Schaltung gefunden, die als Basis zum Ausprobieren taugen sollte... ich bastel die vielleicht irgendwann mal hin, wenn mir denn nicht eh hier jemand zuvorkommt.
Quelle: http://home.arcor.de/ronny.schmiede…temp_alert.html
In der Quelle wird noch der Hinweis für die Realisierung einer Hysterese gegeben.
-
Ja..das hab ich mir auch überlegt.
Man braucht nur ein Temperaturschalter, der bei 80 oder 85°C schlisst, hängt eine dezente LED hin...fertig.
Oder mit einem Sensor den man auf eine grüne LED so bei 85°C einstellt, und eine rote bei 110°C oder so. Geht natürlich einfacher dann mit zwei Temp.schaltern.
Das wär eine einfache sehr sinnvolle Variante. Den Filteradapter braucht man so oder so. Würden auch zwei Tempschalter reinpassen.
Also los

Also ich bin froh, daß der dicke Schalter weg ist
das sieht jetzt viel besser aus und passt perfekt zum Seriendisplay...Wenn ich gewusst hätte, daß das so viel Arbeit ist hätte ich das aus mit zwei LED`s gemacht.
-
So sieht das dann ungefähr aus...provisorisch

[Blockierte Grafik: http://www.directupload.net/images/060526/96d3Pjll.jpg] -
Nicht schlecht. Reife leistung muss ich sagen. Hab auch schon mal überlegt irgendeine Rundanzeige da einzulassen und einen der Schalter rundherum als Umschalter für zwei Relais zu nehmen. Und damit dann Oil temp und evtl aussen Temp oder so anzusteuern.
-
Danke :D. Es war auch ein hartes Stück Arbeit.


